近日,湖南人社君筹集了4000万资金,启动新一轮的湖南社保卡优惠活动,广大铁粉集合啦!
为更好方便咱们湖南人一起热血刷卡,体验感拉满满满满,人社君整理了一波使用中常见的问题。话不多说,上干货!
一、哪些应用“上新”了?
湖南社保卡坚持实体卡和电子卡并行使用,已广泛应用在人社服务、就医购药、交通出行、文化体验、旅游观光、政务服务、工会福利和生活服务八大领域。还可作为个人有效身份凭证,办理业务,参加公务员遴选、“三支一扶”等考试。
今年,我省还将在酒店住宿、校园服务、信用服务、民生资金发放、外国人来华工作、机关事业单位工资发放、残疾人服务、个人所得税退税等领域拓展社保卡应用,不断增进民生福祉。
二、优惠活动怎么玩?
2025年的社保卡惠民活动,从4月21日起到12月31日。
(一)全省统一优惠活动
交通出行:持卡者在支付宝、云闪付支付端绑定社保卡金融账户,使用乘车码,可享一分钱乘公交、五折坐地铁的优惠。
消费立减:在全省任意商户,使用付款码或扫码消费,可享随机立减的优惠,最高立减9.9元。
(微信活动上线日期,敬请期待)
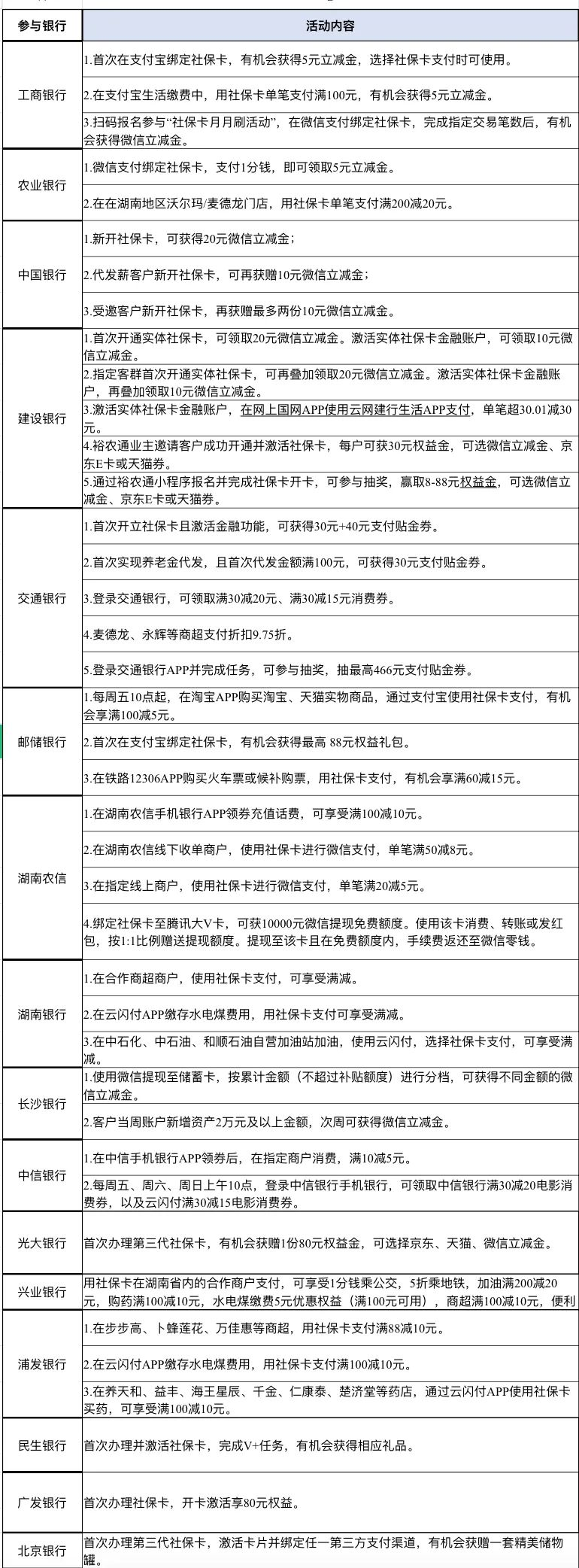
(二)银行专属优惠活动
17家社保卡合作银行采取领券、立减等方式,推出新用户开卡礼,淘宝、加油、买药、12306购票满减等多重优惠。

【提醒】:优惠使用细则,请以各银行实际公布为准。如有疑问,请咨询各银行网点工作人员或拨打银行客服热线。
三、优惠活动的次数有限制吗?
目前,支付宝、云闪付两个平台每三日内可参与一次活动。因参与人数较多,资金有限,每日名额有限,先到先得。
四、用了支付宝或云闪付为什么没有减免?
首先,要看自己的社保卡是否已上线活动,以及上线的平台。目前覆盖的银行和平台:邮储银行(支付宝、云闪付)、中国银行(支付宝、云闪付)、工商银行(支付宝)、农信社(云闪付)、长沙银行(支付宝)、湖南银行(云闪付)、浦发银行(云闪付)。其他银行上线时间请咨询银行官方客服。
其次,需要支付宝或云闪付绑定社保卡,并设置优先从社保卡金融账户支付。如果用的是云闪付,使用交通出行时还需要在“出行-更多服务-支付设置”设置从社保卡里面扣款。
五、消费过程中出现无法核销等问题,如何处理?
如果用户支付订单出问题,或出现无法核销等情况时,首先要查看活动细则,并确认支付账户是否为参与活动的社保卡金融账户,以及是否余额充足。其次,查看支付宝/云闪付的位置权限是否在手机设置中打开。
如果仍无法参与活动,可拨打官方客服电话咨询。
支付宝95188银联95516
六、怎么绑定社保卡金融账户?
在手机上下载并安装支付宝/云闪付APP后,根据下列引导步骤进行绑定。
支付宝:

云闪付:

七、如何使用金融账户?
进入支付宝/云闪付APP,设置优先从社保卡金融账户扣款,即可享受优惠。
支付宝:
进入支付宝APP的收付款页面,点击右上方三个点,选择“付款码扣款顺序”,将社保卡金融账户设置为优先扣款。
云闪付:
在云闪付APP的主页
,点击下面“卡管理”,进入到卡管理页面。在卡管理页面,点击右上角“排序”,进入扣款顺序页面。启用自定义扣款顺序,然后长按拖动的操作,把社保卡银行卡拖到最上面即可。
八、如何使用乘车码?
在支付宝APP、云闪付APP绑定湖南社保卡后,根据下列步骤出示乘车码,即可享受优惠。(注意:乘坐地铁时请打开手机蓝牙。)
支付宝:
云闪付:
